Hongyi Jin, Bohan Hou, Guanjie Wang, Ruihang Lai, Jinqi Chen, Zihao Ye, Yaxing Cai, Yixin Dong, Xinhao Cheng, Zhihao Zhang, Yilong Zhao, Yingyi Huang, Lijie Yang, Jinchen Jiang, Gabriele Oliaro, Jianan Ji, Xupeng Miao, Vinod Grover, Todd C. Mowry, Zhihao Jia, Tianqi Chen
MLSys 2026
Hongyi Jin, Bohan Hou, Guanjie Wang, Ruihang Lai, Jinqi Chen, Zihao Ye, Yaxing Cai, Yixin Dong, Xinhao Cheng, Zhihao Zhang, Yilong Zhao, Yingyi Huang, Lijie Yang, Jinchen Jiang, Gabriele Oliaro, Jianan Ji, Xupeng Miao, Vinod Grover, Todd C. Mowry, Zhihao Jia, Tianqi Chen
MLSys 2026

Zikun Li*, Zhuofu Chen*, Remi Delacourt, Gabriele Oliaro, Zeyu Wang, Qinghan Chen, Shuhuai Lin, April Yang, Zhihao Zhang, Zhuoming Chen, Sean Lai, Xupeng Miao, Zhihao Jia (* equal contribution)
EuroSys 2026
Zikun Li*, Zhuofu Chen*, Remi Delacourt, Gabriele Oliaro, Zeyu Wang, Qinghan Chen, Shuhuai Lin, April Yang, Zhihao Zhang, Zhuoming Chen, Sean Lai, Xupeng Miao, Zhihao Jia (* equal contribution)
EuroSys 2026

Gabriele Oliaro*, Xupeng Miao*, Xinhao Cheng, Vineeth Kada, Mengdi Wu, Ruohan Gao, Yingyi Huang, Remi Delacourt, April Yang, Yingcheng Wang, Colin Unger, Zhihao Jia (* equal contribution)
NSDI 2026
Gabriele Oliaro*, Xupeng Miao*, Xinhao Cheng, Vineeth Kada, Mengdi Wu, Ruohan Gao, Yingyi Huang, Remi Delacourt, April Yang, Yingcheng Wang, Colin Unger, Zhihao Jia (* equal contribution)
NSDI 2026

Rui Pan, Yinwei Dai, Zhihao Zhang, Gabriele Oliaro, Zhihao Jia, Ravi Netravali
NeurIPS 2025
Rui Pan, Yinwei Dai, Zhihao Zhang, Gabriele Oliaro, Zhihao Jia, Ravi Netravali
NeurIPS 2025

Gabriele Oliaro, Zhihao Jia, Daniel Campos, Aurick Qiao
NeurIPS 2025 Spotlight
Gabriele Oliaro, Zhihao Jia, Daniel Campos, Aurick Qiao
NeurIPS 2025 Spotlight

Jaeseong Lee, Seung-won Hwang, Aurick Qiao, Gabriele Oliaro, Ye Wang, Samyam Rajbhandari
ArXiv 2025
Jaeseong Lee, Seung-won Hwang, Aurick Qiao, Gabriele Oliaro, Ye Wang, Samyam Rajbhandari
ArXiv 2025

Zhengxin Zhang, Dan Zhao, Xupeng Miao, Gabriele Oliaro, Qing Li, Yong Jiang, Zhihao Jia
ACL 2024 Oral 🏆 Outstanding Paper Award
Zhengxin Zhang, Dan Zhao, Xupeng Miao, Gabriele Oliaro, Qing Li, Yong Jiang, Zhihao Jia
ACL 2024 Oral 🏆 Outstanding Paper Award

Xupeng Miao*, Gabriele Oliaro*, Zhihao Zhang*, Xinhao Cheng*, Zeyu Wang, Zhengxin Zhang, Rae Ying Yee Wong, Alan Zhu, Lijie Yang, Xiaoxiang Shi, Chunan Shi, Zhuoming Chen, Daiyaan Arfeen, Reyna Abhyankar, Zhihao Jia (* equal contribution)
ASPLOS 2024 🏆 Cited 500+ times
Xupeng Miao*, Gabriele Oliaro*, Zhihao Zhang*, Xinhao Cheng*, Zeyu Wang, Zhengxin Zhang, Rae Ying Yee Wong, Alan Zhu, Lijie Yang, Xiaoxiang Shi, Chunan Shi, Zhuoming Chen, Daiyaan Arfeen, Reyna Abhyankar, Zhihao Jia (* equal contribution)
ASPLOS 2024 🏆 Cited 500+ times

Muyan Hu, Ashwin Venkatram, Shreyashri Biswas, Balamurugan Marimuthu, Bohan Hou, Gabriele Oliaro, Haojie Wang, Liyan Zheng, Xupeng Miao, Jidong Zhai, Zhihao Jia
ASPLOS 2024
Muyan Hu, Ashwin Venkatram, Shreyashri Biswas, Balamurugan Marimuthu, Bohan Hou, Gabriele Oliaro, Haojie Wang, Liyan Zheng, Xupeng Miao, Jidong Zhai, Zhihao Jia
ASPLOS 2024

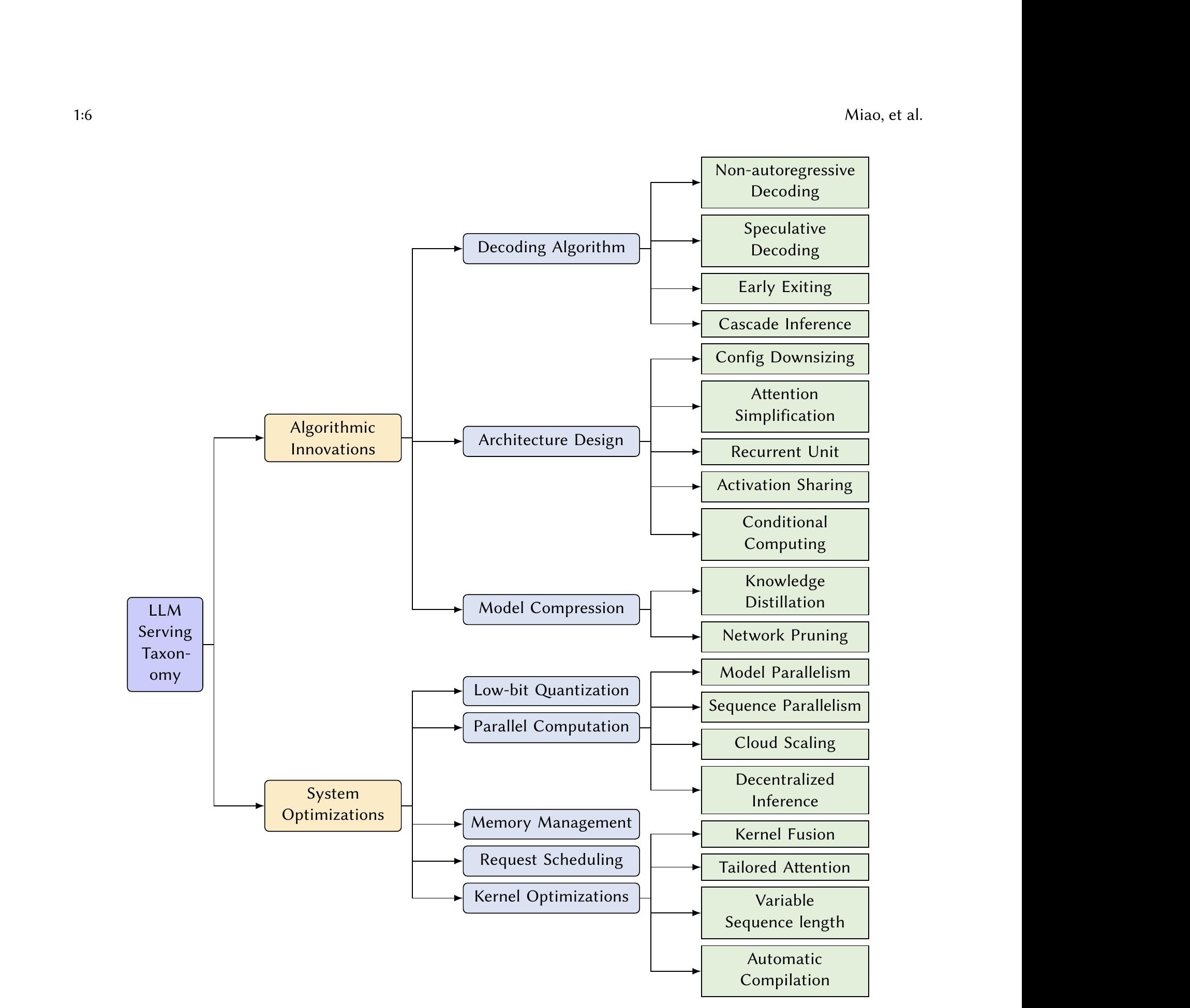
Xupeng Miao, Gabriele Oliaro, Zhihao Zhang, Xinhao Cheng, Hongyi Jin, Tianqi Chen, Zhihao Jia
ACM Comput. Surv. 2023
Xupeng Miao, Gabriele Oliaro, Zhihao Zhang, Xinhao Cheng, Hongyi Jin, Tianqi Chen, Zhihao Jia
ACM Comput. Surv. 2023

Jonatan Langlet, Ran Ben Basat, Gabriele Oliaro, Michael Mitzenmacher, Minlan Yu, Gianni Antichi
SIGCOMM 2023
Jonatan Langlet, Ran Ben Basat, Gabriele Oliaro, Michael Mitzenmacher, Minlan Yu, Gianni Antichi
SIGCOMM 2023

Jonatan Langlet, Ran Ben Basat, Sivaram Ramanathan, Gabriele Oliaro, Michael Mitzenmacher, Minlan Yu, Gianni Antichi
HotNets 2021
Jonatan Langlet, Ran Ben Basat, Sivaram Ramanathan, Gabriele Oliaro, Michael Mitzenmacher, Minlan Yu, Gianni Antichi
HotNets 2021